

点击查看每期报纸版
>>在线看报<<
点击查看更多信息
>>信息频道<<
关于2025年义务教育学校招生工作的意见
各镇教办、街道教育科,农村中学,市直学校、民办学校:
根据《山东省教育厅关于转发<教育部办公厅关于开展义务教育阳光招生专项行动(2025)的通知>的通知》(鲁教基函〔2025〕20号)要求,结合我市实际,制定2025年全市义务教育学校招生工作意见如下。
一、指导思想
以习近平新时代中国特色社会主义思想为指导,全面落实党的教育方针,根据《中华人民共和国义务教育法》《山东省义务教育条例》规定,全面落实义务教育阶段学校免试就近入学要求,科学合理划分招生范围,实行阳光招生,促进教育公平,实现基础教育优质、均衡、高质量发展。
二、基本原则
(一)坚持“划片招生、相对就近、免试入学”的原则
各学校接收符合入学条件的适龄儿童少年,保障适龄儿童少年接受义务教育。
(二)坚持公开、公平、公正的原则
各单位要向社会公布学校招生范围及入学资格,加强学校、社区(村)、家庭之间的沟通与联系,切实宣传好、执行好招生政策。
(三)坚持外来务工人员与外来经商人员等随迁子女享有平等接受义务教育权利的原则
实施以居住证为主要依据的随迁子女义务教育入学政策,保障外来务工人员与外来经商人员等随迁子女平等接受义务教育的权利。
(四)坚持实事求是、严格把关的原则
以学生户籍、学生本人或法定监护人房产所在地为主要依据,确定就读学校。各学校要严格审核学生入学的相关证明材料,层层落实责任,杜绝弄虚作假。
三、招生政策
(一)户籍
根据《义务教育法》第二章第十二条“地方各级人民政府应当保障适龄儿童少年在户籍所在地就近入学”规定,我市适龄儿童少年按户籍所在地划片入学。新迁户口有效时间为报名结束之前。
(二)房产
按适龄儿童少年本人或监护人房产所在地划片入学。房产为邹城市自然资源和规划局、邹城市住房和城乡建设局认定的有效房产(以房产证、不动产权证书或备案的购房合同为准,用途为住宅,交房时间截止到2025年12月31日,下同)。
(三)小学入学年龄
按照《义务教育法》“年满六周岁”规定,2025年小学一年级招收年满6周岁(2019年8月31日前出生,含8月31日)的适龄儿童。
确因特殊情况需要延缓入学的,要提供延缓入学的书面申请及有关证明材料到户籍所在地镇教办或街道教育科审核,审核同意后办理延缓入学手续。延缓期一般不得超过一年,期满后仍不能入学者应重新申请。
(四)残疾儿童少年入学
残疾儿童少年家长要根据残疾儿童少年身体状况和接受教育的能力,送其接受适合的教育,年龄可比正常儿童放宽1-2岁。具有接受普通教育能力的残疾儿童少年可到户籍或房产所在地学校随班就读。任何学校不得拒绝接收具备随班就读能力的残疾儿童少年入学就读。不能随班就读的,可到邹城市特殊教育学校或属地学校注册入学,由学校派教师定期送教上门。
邹城市特殊教育学校招收生活能自理、有学习能力的适龄智障儿童。视力障碍和听力障碍儿童均到济宁市特殊教育学校报名就读。
(五)优抚对象子女入学
烈士子女、符合条件的现役军人子女、公安英模和因公牺牲伤残警察子女及其他各类优抚对象,按有关规定落实教育优待政策。认真落实《济宁市人才子女入学实施细则(试行)》,为高层次人才子女教育提供服务,简化办理流程,积极协调办理入学手续。
四、招生范围
(一)市直中小学
市直城区中小学招生范围见“附件1”。市直矿校(市鲍店矿校、市南屯矿校、市北宿矿校、市东滩矿校,下同)、市电厂小学招收学校所在矿区、电厂职工子女,可根据各自实际招收驻地范围适龄儿童少年。
(二)街道中小学、农村中小学
各镇教办、街道教育科按照本意见要求,切实做好辖区内义务教育阶段招生工作。
五、招生程序
(一)城区学校招生
符合城区学校入学条件的适龄儿童少年,由父母或法定监护人登录“爱山东”APP——“义务教育招生服务”专区进行网上报名,完成相关信息填报、网上提交申请,学校组织审核。网上审核通过后,不再到学校现场提供证明材料。
网上填报的信息与大数据对接未通过的,由学校及时通知适龄儿童少年监护人携带相关证明材料原件到招生学校进行现场审核。
(二)市直矿校、电厂小学招生
符合入学条件的适龄儿童少年,由父母或法定监护人持相关证明材料到市直矿校、电厂小学报名,填写《2025年邹城市义务教育学校招生报名登记表》(附件3),招生学校下发入学通知。
(三)街道中小学、农村中小学招生
符合入学条件的适龄儿童少年,由父母或法定监护人持相关证明材料原件到学校报名,填写《2025年邹城市义务教育学校招生报名登记表》(附件3),招生学校下发入学通知。
(四)民办学校招生
民办学校招生由市教育体育局统一管理,提交招生方案,招生范围限于审批地,在审批地招生学位有空余的,可以在审批地以外招生,但不得跨市域招生。坚决杜绝“掐尖”行为。
六、报名材料
(一)城区义务教育学校
根据各自实际,城区义务教育学校招生需按类别提供以下证明材料:
1.学校招生范围内有户籍、有房产的,需同时提供:(1)户口簿(法定监护人的户口簿;集体户口的,提供父母及学生本人集体户常住人口登记卡。下同);(2)父母身份证;(3)房产证明。
2.学校招生范围内有户籍、无房产的,需同时提供:(1)户口簿;(2)父母身份证。
3.学校招生范围内无户籍、有房产的,需同时提供:(1)户口簿;(2)父母身份证;(3)房产证明。
4.外来务工人员子女入学需同时提供:(1)居住证;(2)邹城市人力资源和社会保障局备案的劳动用工合同(与居住证持有人为同一人,签署日期截止到2024年8月31日);(3)户口簿。
5.外来经商人员子女入学需同时提供:(1)居住证;(2)工商营业执照(与居住证持有人为同一人,签发日期截止到2024年8月31日);(3)户口簿。
6.优抚对象人员子女入学:烈士子女、符合条件的现役军人子女、公安英模和因公牺牲伤残警察子女、高层次人才子女及其他各类优抚对象,由对应类别主管部门提供相关证明材料。
除以上材料外,还需要提供招生学校要求的其它佐证材料。
(二)市直矿校、电厂小学、街道中小学、农村中小学
报名需提供户口簿或房产证明原件,学校审核确定招收学生名单,下发入学通知。
七、报名时间、地点
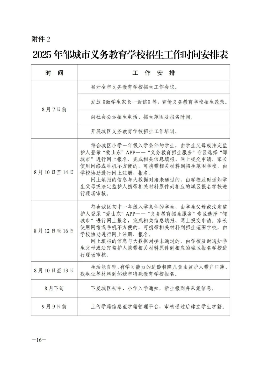
(一)城区学校
城区小学报名时间:2025年8月10日至14日。
城区初中报名时间:2025年8月12日至16日。
符合城区入学条件的适龄儿童少年,由父母或法定监护人登录“爱山东”APP——“义务教育招生服务”专区选择“邹城市”进行网上报名,完成相关信息填报,网上提交申请。家长使用网络、手机不方便的,可携带相关材料到招生范围学校,由学校协助进行网上注册、报名。
(二)市直矿校、电厂小学、街道中小学、农村中小学
符合入学条件的适龄儿童少年,到市直矿校、电厂小学、街道中小学、农村中小学报名,具体时间由招生学校确定。
(三)市特殊教育学校
2025年8月10日至13日,生活能自理、有学习能力的适龄智障儿童少年,由监护人带户口簿、残疾证等材料到邹城市特殊教育学校报名(学校地址:邹城市护驾山路与水厂北一巷交叉口东北60米,市第六中学北邻)。
八、有关要求
(一)加强组织领导
义务教育学校招生工作政策性强,涉及面广,社会关注度高,关系到学生、家长的切身利益,关系到社会的和谐稳定。各单位要增强大局意识、责任意识、纪律意识,加强领导,周密组织,精心实施。各学校要成立以校长为第一责任人的招生工作领导小组,校长负总责,抽调政治素质高,工作能力强的人员具体负责,明确分工,责任到人,设立招生办公室,公布招生电话,切实做好招生工作,确保招生工作平稳有序。
(二)严肃招生纪律
各学校要严格按时间节点做好招生工作,不得通过书面考试、面试或其他形式的测试录取新生。要严把学生报名资格关,确保本服务区内符合条件的学生全部按时入学。小学应届毕业生必须全部升入初中就读,严禁私自留级,做好控辍保学工作;坚决杜绝招收未毕业的小学生,各初中学校不得招收“五四”制学校小学五年级毕业生。对发生违规招生行为的单位和个人,一经查实,将追究相关责任人的责任。未在规定时间登记入学的适龄儿童少年,市教育体育局将统筹安排到有空余学位的学校入学。
(三)接受社会监督
市教育体育局通过官网、《致学生家长一封信》等形式宣传招生原则、办法、政策,公示学校招生电话,使社会各界了解招生实际状况,形成社会各界、广大群众理解支持招生的良好氛围,激发全社会共同推动教育发展的正能量。各学校都要严格实行公示制度,让社会各界、学生家长了解招生政策,促进各项招生工作公开、透明。公示的内容包括:招生电话、招生条件、招生范围、需提供的相关材料等。
各镇教办、街道教育科,农村中学,市直学校、民办学校务必于8月8日前,将本单位的招生方案和工作人员名单加盖单位公章后报市教育体育局基础教育科,同时报送电子版至邮箱zcs_jtjpjk@ji.shandong.cn。
附件:1.2025年邹城市城区义务教育学校招生范围
2.2025年邹城市义务教育学校招生工作时间安排表
3.2025年邹城市义务教育学校招生报名登记表
邹城市教育和体育局
2025年8月6日
附件1

1.市第二实验小学:北起崇义路沿唐口山路向南,至太平东路向西,至四基山路向南,至平阳东路向东,至护驾山路向南,至名泉路向东,至金山大道向北,至欧兰路向西,至普阳山路向北,至崇义路向西,至唐口山路的城区范围(和平嘉苑、学府壹号院为市第二实验小学和市峄山路小学的公共招生区域。世纪国宏、金山新苑为市第二实验小学和市千泉小学的公共招生区域)。
2.市峄山路小学:北起铁路巷,沿峄山北路向南至长青路向东,沿恒屹小区东墙向北,至平阳东路向东,至四基山路向北,至崇义路的城区范围(西起峄山北路,沿公园路向东,沿圣地雅阁东墙向北向西至军民路<雅苑小区北墙,下同>,至峄山北路向南,沿公园路向西,沿凤凰山路向南,至平阳西路向东,沿峄山北路向北至公园路的区域为市峄山路小学和市杏花村小学的公共招生区域。北起公园路,沿峄山路向南,至崇义路向东,至吉福巷向北,至公园路向西的区域为市峄山路小学和市钢山小学的公共招生区域)。
3.市接驾山小学:东起沿湖西路,沿太平东路向西,至金山大道向南,至邾国大道向东、向北,至平阳东路的城区范围。
4.市护驾山小学:西起护驾山路南端,沿名泉路向东,沿金临大道向东向南的城区范围(含宝泉村、尚兰村、欧兰村、南岭村、张家沟村、程家沟村)。
5.市钢山小学:南起义正路,沿峄山北路向北,至礼义路向东,至金山大道向南,至义和路向西,至护驾山路向南,沿泰和领秀城北墙向西、西墙向南,至军民路向西,沿峄山北路向北,至义正路的城区范围(南起崇义路,沿普阳山路向北,至义和路向西,至护驾山路向南,至泰和领秀城北墙向西、西墙向南到吉福巷,至崇义路向东至普阳山路为市第二实验小学和市钢山小学的公共招生区域。南起崇义路,沿普阳山路向北,至义和路向东,至金山大道向南,至崇义路向西至普阳山路为市钢山小学和市千泉小学的公共招生区域)。
6.市千泉小学:西起金山大道,沿太平东路向东,至万佳阳光城东墙向北,至万佳阳光城北墙向西,至邾国大道,沿邾国大道向北,至招商路向西,至金山大道向南的城区范围(沿招商路向西,至金山大道向北,至尚义路向东,至邾国大道向南至招商路为市千泉小学和市钢山小学的公共招生区域)。
7.市崇义小学:北起崇义路沿邾国大道向南,至万佳阳光城北墙向东,沿孟子湖北沿、滨湖路向东向北,至崇义路向西,至仁悌路向北,至礼乐路向西,至邾国大道向南,至崇义路的城区范围。
8.市第一实验小学:北由平阳西路向东,至峄山中路向南,至过街棚街、人祖庙街、房家窑前街向西至铁路,至西南坝街向东向北,至岗山中路向北的城区范围。
9.市匡衡路小学:南起唐王河、沿护驾山路向北,至平阳东路向西,沿恒屹小区东墙向南,至长青路向西,至峄山中路向南,至唐王河路向东至护驾山路的城区范围。
10.市兖矿第二小学:北起铁山公园沿铁山路向南,至东滩路向西,至龙山南路向南,至太平西路向西,至铁路向北的城区范围。
11.市杏花村小学:北起铁山公园沿铁山路向南,至东滩路向西,至龙山南路向南,至太平西路向东,至铁山路向南,至平阳西路向东,至凤凰山路向北,至公园路向东,至峄山北路向北至岗山博文街的城区范围。
12.市西关小学:北起太平西路沿铁山路向南,至平阳西路向东,至岗山中路向南,至西南坝街向西向南,沿铁路向北,至太平西路的城区范围(沿庙前路向西,至营西路向北,至卜庄后街向北,沿铁路向南为市西关小学和市择邻小学的公共招生区域)。
13.市孟子小学:西起庙东街,沿庙后胡同向东,至崇文巷向南,至峄山南路向南,至庙前路向西,至亚圣路向北,至亚圣府街向西,沿铁路向南,至庙前路向西,至营西路向南,至邾国大道向东,峄化路向南;北起仰圣路,至亚圣路向南,至南开街向东,至峄山南路向南的城区范围(沿亚圣府街向西,沿铁路向北,至房家窑前街、人祖庙街、过街棚街向东,至峄山路向南,至崇文巷向北,至庙后胡同向西,至亚圣路向南,至亚圣府街为市孟子小学和市第一实验小学的公共招生区域。沿仰圣路向西,至亚圣路向南,至南开街向东,至峄山南路向北至仰圣路为市孟子小学和市近圣小学的公共招生区域)。
14.市兖矿第一小学:北起择邻路沿兖矿机电设备厂西墙向南,至矿建东路向西,至世纪花苑小区西墙向南,至宏河路向东,至凫山路向南,至建设路向东,至卜庄后街向北,沿铁路向北,至择邻路向西的城区范围。
15.市择邻小学:北起宏河路,沿西外环向南,至三兴西路向西,沿岳庄新村西墙向南,至庙前西路向东,至营西路向北,至建设路向西,至凫山路向北,至宏河路的范围(馨苑小区和天颐家园为市兖矿第一小学和市择邻小学的公共招生区域)。
16.市凫山小学:由择邻路沿兖矿机电设备厂西墙向南,至矿建东路向西,沿兖矿煤化公司西墙向北,至铁路向东的城区范围(含中心店街道大东章村、北渐兴、程岗村)。
17.市兴隆小学:邾国大道以南,峄山南路以东的城区范围(刚领小区为市近圣小学和市兴隆小学的公共招生区域。九里涧村、高皇村、贾洼村、李庄村、刘营村为市兴隆小学和市护驾山小学的公共招生区域)。
18.市近圣小学:唐王河路以南,峄山南路以东,邾国大道以北,护驾山公园以西的城区范围。
19.市孟子湖小学:南起崇义路,沿仁悌路向北,至礼乐路向东,至仁政路向北,至尚崇线向北、向东的城区范围(1、大束街道朱村、曹村、黄疃村、驳家庙村、卧牛村;2、西起邾国大道,沿礼乐路向东,至仁政路向北,至尚崇线向西、向南,至礼义路向西,至邾国大道的区域。以上为市崇义小学和市孟子湖小学的公共招生区域)。
20.北城教育园区小学部:西起峄山北路,沿碧桂园云玺、钢山花园北墙向东,至护驾山路向南,至礼义路向东,至普阳山路向北的范围(南起博文街,沿岗山向北,至百大生态园北墙向东,至峄山北路向南,至碧桂园云玺、钢山花园北墙向东,至护驾山路向南,至礼义路向西为市钢山小学和北城教育园区小学部的公共招生区域)。
1.市第四中学:北起岗山博文街沿峄山路向南,至因利河,沿因利河向西向南,至东门里大街、西门里大街、西关大街,沿铁路向北,至三十米桥、太平西路向东,至龙山南路向北,至东滩路向东,至铁山路沿铁山公园西墙向北至岗山的城区范围。
2.市第五中学:沿护驾山路南首向北,至长青路向西,至峄山中路,沿因利河向西向南,至东门里大街、西门里大街向西,至岗山中路向南,至庙前路向西,至西外环向南向东的城区范围(东起岗山中路,至西关大街向西,沿铁路向南,至庙前路向东,至岗山中路向北为市第四中学和市第五中学的公共招生区域)。
3.市第六中学:北起崇义路,沿峄山中路向南,至长青路向东,至护驾山路向南向东,至金山大道向北,至欧兰路向西,至普阳山路向北,至崇义路向西至峄山路的城区范围(含护驾山社区、小胡社区、欧兰村、尚兰村、南岭村、宝泉村、张家沟村、程家沟村。世纪国宏、金山新苑为市第六中学和市第十中学的公共招生区域)。
4.市第八中学:北起铁山公园西墙,沿铁山路向南,至东滩路向西,至龙山南路向南,至太平西路向西,至三十米桥,沿铁路向北,至岗山铺、苏家庄、曾家沟,向南至铁山公园西墙的城区范围(含中心店街道龙山北路以西区域。中心店街道龙山北路以东、104国道以西为市第八中学和北城教育园区的公共招生区域)。
5.市第九中学:东起金山大道向北,至礼义路向西,至峄山北路向南,至军民路向南向东,沿泰和领秀城西墙、北墙向东,至护驾山路向北,至义和路向东,至金山大道的城区范围(西起峄山北路,沿公园路向东,沿圣地雅阁东墙向北向西至军民路,至峄山北路的区域为市第四中学和市第九中学的公共招生区域。南起崇义路,沿普阳山路向北,至义和路向西,至护驾山路向南,沿泰和领秀城北墙向西、西墙向南,沿公园路向西,至峄山北路向南,至崇义路向东至普阳山路为市第六中学和市第九中学的公共招生区域。南起崇义路,沿普阳山路向北,至义和路向东,至金山大道向南,至崇义路向西至普阳山路为市第九中学和市第十中学的公共招生区域)。
6.市第十中学:西起金山大道,沿尚兰路向东,至万佳阳光城北墙向东至孟子湖北沿、滨湖路向东向北,至崇义路向西,至仁悌路向北,至礼乐路向西,至仁义路向北,至礼义路向西,至邾国大道向北,至招商路向西,至金山大道向南,至尚兰路的城区范围(沿招商路向西,至金山大道向北,至尚义路向东,沿邾国大道向南至招商路为市第九中学和市第十中学的公共招生区域)。
7.市第十一中学:南起沿湖西路,沿太平东路向东,沿孟子湖西岸向北,至万佳阳光城北墙向西,至邾国大道向北,沿尚兰路向西,至接驾山路向南,至欧兰路向西,至金山大道向南,至邾国大道向东、向北,至平阳东路的城区范围(名仕豪庭、爱家豪庭为市第十中学和市第十一中学的公共招生区域)。
8.市第十二中学:东起铁路,沿庙前西路向西,沿岳庄新村西墙向北,至大学科技工业园向北向西至铁路的范围(含中心店街道大东章村、北渐兴、程岗村。怡中苑、怡景苑、怡新苑为市第八中学和市第十二中学的公共招生区域)。
9.北城教育园区初中部:由峄山北路北首向南,至碧桂园云玺、钢山花园北墙向东,至护驾山路向南,至礼义路向东,至普阳山路向北的范围(含中心店街道104国道以东区域。南起博文街,沿岗山向北,至百大生态园北墙向东,至峄山北路向南,至碧桂园云玺、钢山花园北墙向东,至护驾山路向南,至礼义路向西,至峄山北路向南,至博文街为市第九中学和北城教育园区初中部的公共招生区域)。


2025 年邹城市城区义务教育学校招生
致学生家长的一封信

2025年邹城市城区中小学招生政策问答
为帮助家长了解掌握相关政策,根据今年义务教育招生文件整理了《2025年邹城市城区中小学招生政策问答》,现就广大学生家长关心的有关政策解答如下:
1.如何查询城区义务教育学校招生政策?
一是通过邹城市教育和体育局官网查询;二是拨打邹城市教育和体育局基础教育科电话0537-5211897或官网公布的各学校招生联系电话咨询;三是查看学校门口张贴的招生简章。
2.城区义务教育招生如何报名?
城区义务教育学校招生继续统一使用“爱山东”APP报名,除特殊情况以外,全部“一网通办”,入学报名实现“零证明”“零跑腿”。
家长通过“爱山东”APP填报的报名信息会进行大数据比对,经比对通过后,不再到学校现场提供证明材料。因网上填报的信息经大数据比对未通过的,由学校及时通知适龄儿童少年监护人携带相关证明材料原件到学校进行现场审核。
3.招生报名如何安排?
城区小学报名时间:2025年8月10日至14日。
城区初中报名时间:2025年8月12日至16日。
符合城区学校入学条件的适龄儿童少年,由父母或法定监护人用手机(平板电脑)下载安装“爱山东”APP并注册。按户籍入学的,请以户主信息注册;按房产入学的,请以房产所有人信息注册;按外来务工、经商入学的,请以邹城市人社部门备案的劳动合同或工商营业执照持有人(与居住证持有人为同一人)的信息注册。注册后实名认证,在“义务教育招生服务”专区选择“邹城市”在对应类型入口进行网上报名,完成相关信息填报,提交申请。请家长选择一名监护人信息注册,切勿重复注册、重复报名。
4.如何在招生服务平台上进行信息填报?
注册成功后,请根据提示选择对应的入口(小学一年级新生或初中一年级新生)和类型(只需要选择“按户籍报名入口”“按房产报名入口”或者“按外来经商务工报名入口”其中一项即可),如实填报信息(账号登录→填写相关信息→上传证件照片→提交报名→报名完成)。
“爱山东”APP整合了多部门数据资源,实现信息数据共享,实现“一网通办”,以保障学生的合法权益。家长一定要真实填报信息,报名过程中若发现是虚假信息,将影响孩子报名。
5.就近入学就是在直线距离最近的学校就读吗?
目前,我市各城区学校根据人口分布、学校设计规模、办学条件等情况,参照招生政策延续性,按道路和住宅小区的边界等划分招生范围,按招生范围落实就近入学政策,不一定就读离自己住址直线距离最近的学校。
6.今年小学入学的年龄?
按照《义务教育法》“年满六周岁”规定,2025年小学一年级招收年满6周岁(2019年8月31日前出生,含8月31日)的适龄儿童。
7.城区义务教育学校招生,户籍有什么规定?
我市城区适龄儿童少年按户籍地址划片入学,包括家庭户和集体户。新迁户口有效时间为网上报名结束之前。
8.据了解只要落下户口,就能报名,可以吗?
根据户籍制度改革政策,在城区经商务工的邹城市农村户籍人员,有在城区落户意向的,可以到拟落户派出所或为民服务中心户籍窗口咨询详细落户流程,正常落户的可按照招生政策报名。新迁户口有效时间为网上报名结束之前。
9.城区义务教育学校招生,房产有什么规定?
房产需提供学生监护人或学生本人的邹城市自然资源和规划局、邹城市住房和城乡建设局认定的有效房产,以房产证、不动产权证书或备案的购房合同为准,用途为住宅,购房合同交房时间截止到2025年12月31日。
10.在提供房产材料时,是否需提供水、电、暖、燃气等费用单据?
能提供邹城市自然资源和规划局、邹城市住房和城乡建设局认定的房产证明的,大数据直接比对,比对通过的,不需要提供其他材料。大数据不能对接的小产权房、民房或房产手续不完备的居住房,需要提供学校要求的相关佐证材料。
11.一家三口跟着祖父母(外祖父母)居住,孩子能不能按祖父母(外祖父母)的房产报名?
祖孙三代户籍都在一个户口簿上,可以按祖父母(外祖父母)的房产报名。房产和户籍地址一致的,可以直接按照户籍报名。
12.适龄儿童错过城区学校报名时间怎么办?
符合入学条件的适龄儿童未在规定时间内注册、报名的,将由市教育体育局统筹安排到有空余学位的学校就读,不能保证在户籍、房产所在范围内学校就读。
13.今年孩子上城区学校一年级(或初一),需要提供什么材料?
需要提供户口簿、父母(或第一监护人)身份证、有效房产证明,或外来经商务工需提供的居住证、经商务工证明等相关材料。除以上材料外,还需要提供招生学校要求的其它佐证材料。
不能通过户口簿捋清亲子关系的,建议网上提交孩子的《出生证明》。
14.我是外来务工(或经商)人员,孩子上学需提供什么材料?
外来务工、外来经商人员子女在户籍所在地有监护条件的,应在户籍所在地入学就读。在户籍所在地没有监护条件,确需在我市入学就读的,需同时提供以下材料:
外来务工人员需提供学生父亲或母亲的居住证、邹城市人力资源和社会保障部门审核备案的劳动合同(与居住证持有人为同一人,签署日期截止到2024年8月31日)、学生家长身份证和户口簿等材料。
外来经商人员需提供学生父亲或母亲的居住证、工商营业执照(与居住证持有人为同一人,签发日期截止到2024年8月31日)、学生家长身份证和户口簿等材料。
根据教育部、省市有关招生政策,我市实行以居住证为主要依据的外来务工(包括开出租车)、外来经商随迁子女就学政策。邹城户籍在邹城不能办理居住证,就是说凡是邹城户籍在城区务工(包括开出租车)、经商的孩子,不适用外来务工(包括开出租车)、外来经商人员子女入学政策。
15.我是优抚对象,子女入学需提供什么材料?
烈士子女、符合条件的现役军人子女、公安英模和因公牺牲伤残警察子女、高层次人才子女(持有“圣地人才一卡通”)等符合优抚对象子女入学政策的,按有关规定落实教育优待政策,由对应类别主管部门提供相关证明材料。
16.入学报名是不是与报名顺序有关?
您的孩子只要符合入学条件,在规定的报名时间去注册、报名,就能正常入学。是否能入学,主要看提供的相关材料是否符合入学条件,与报名的先后顺序无关。
报名结束后,符合入学条件的,由报名学校集中通知学生家长,请您耐心等待。
17.我的孩子是残疾儿童,能上学吗?
2025年8月10日至13日,生活能自理、有学习能力的适龄智障儿童由监护人带户口簿、残疾证等材料到邹城市特殊教育学校报名。
义务教育阶段实施全纳教育,需要延缓入学的残疾儿童需要向孩子户籍所在地镇教办(街道教育科)提交延缓入学申请、残疾证、医院诊断证明等,残疾儿童少年入学年龄可比正常儿童放宽1-2岁。具有接受普通教育能力的残疾儿童少年可到户籍或房产所在地学校随班就读;不能随班就读的中重度残疾儿童可在邹城市特殊教育学校或属地学校注册学籍,由学校安排送教上门。视力障碍和听力障碍儿童均到济宁市特殊教育学校报名就读。
18.我的孩子需要转学,怎么办理?
因家庭住址变化或户口迁移等原因,需要转学的适龄儿童少年,8月22日至25日,由其监护人携带户口簿、房产证明等相关材料到拟申请转入学校现场审核、登记。
2025年城区学校招生、转学咨询电话


这一期就介绍到这吧,如果您也想发布信息、投诉建议,请后台留言@我们。
文章底部 欢迎留言互动

提供服务: | 同城信息平台 | 同城商城 | 咨询客服 |
▌本图文为广告图文,照片和内容均由商家提供,如果你也想投放类似广告,请联系我们
▌广告热线:0537-5523999 5119988 13953768856
▌地址:邹城市凤凰山路56号(交警大队南88米)
▌声明:龙之媒广告尊重每一个原创者,此图文贵在分享,如有侵犯到您的权益请联系小编删除。
↙
查看+发布广告 请点击【阅读原文】